设为首页 | 加入收藏欢迎来到中国埋线医学网!
新闻中心
国家出手教减肥,文内食谱可照着吃!​科学减重一起来
更新时间:2025-03-14 15:00:18  |  点击次数:584次

体重异常与高血压、糖尿病、心脑血管疾病及脂肪肝等多种慢性疾病风险显著相关。针对腰围超标、体脂堆积引发的健康隐患,亟需专业医生和专业医疗机构的帮助。

国家卫生健康委面向公众发布的《体重管理指导原则(2024年版)》指出,有研究预测,如果得不到有效遏制,2030年我国成人超重肥胖率将达到70.5%,儿童超重肥胖率将达到31.8%。


什么样的胖才是真的超重肥胖?

超重和肥胖受多种因素的影响。其中包括了遗传、饮食、身体活动水平、生活习惯以及社会环境的改变等。

体质指数(BMI)是衡量人体胖瘦程度的标准。

  • BMI=体重(kg)/身高(m)²

  • 我国健康成年人的BMI正常范围在18.5至24之间。

  • BMI在24至28之间被定义为超重

  • 达到或超过28就是肥胖。其中,又根据BMI分为轻度肥胖、中度肥胖、重度肥胖以及极重度肥胖。



健康减肥该怎么吃?


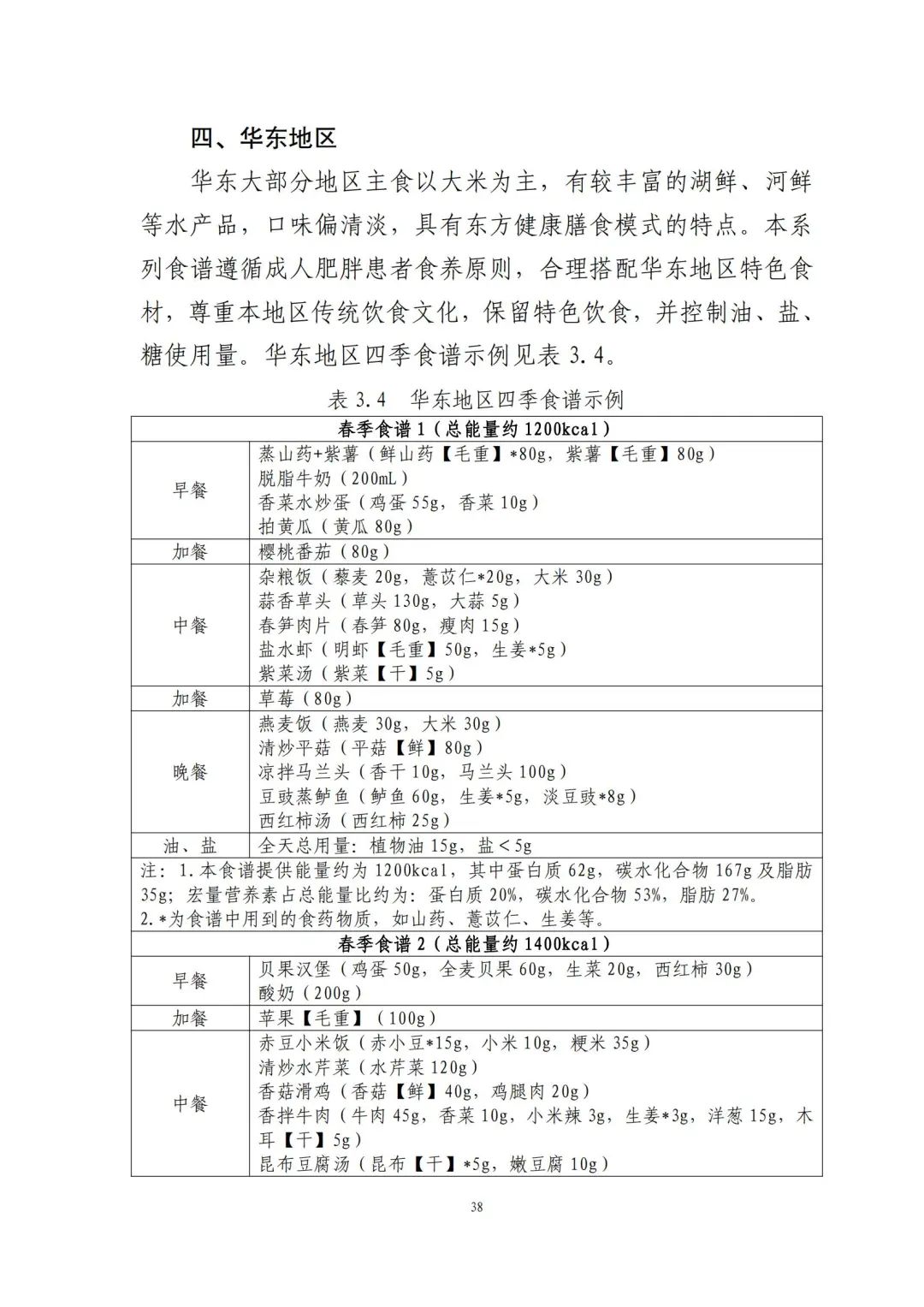
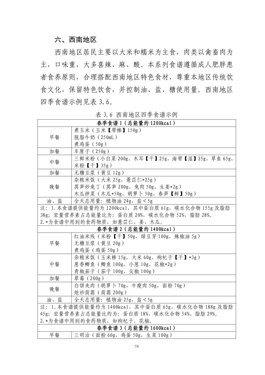
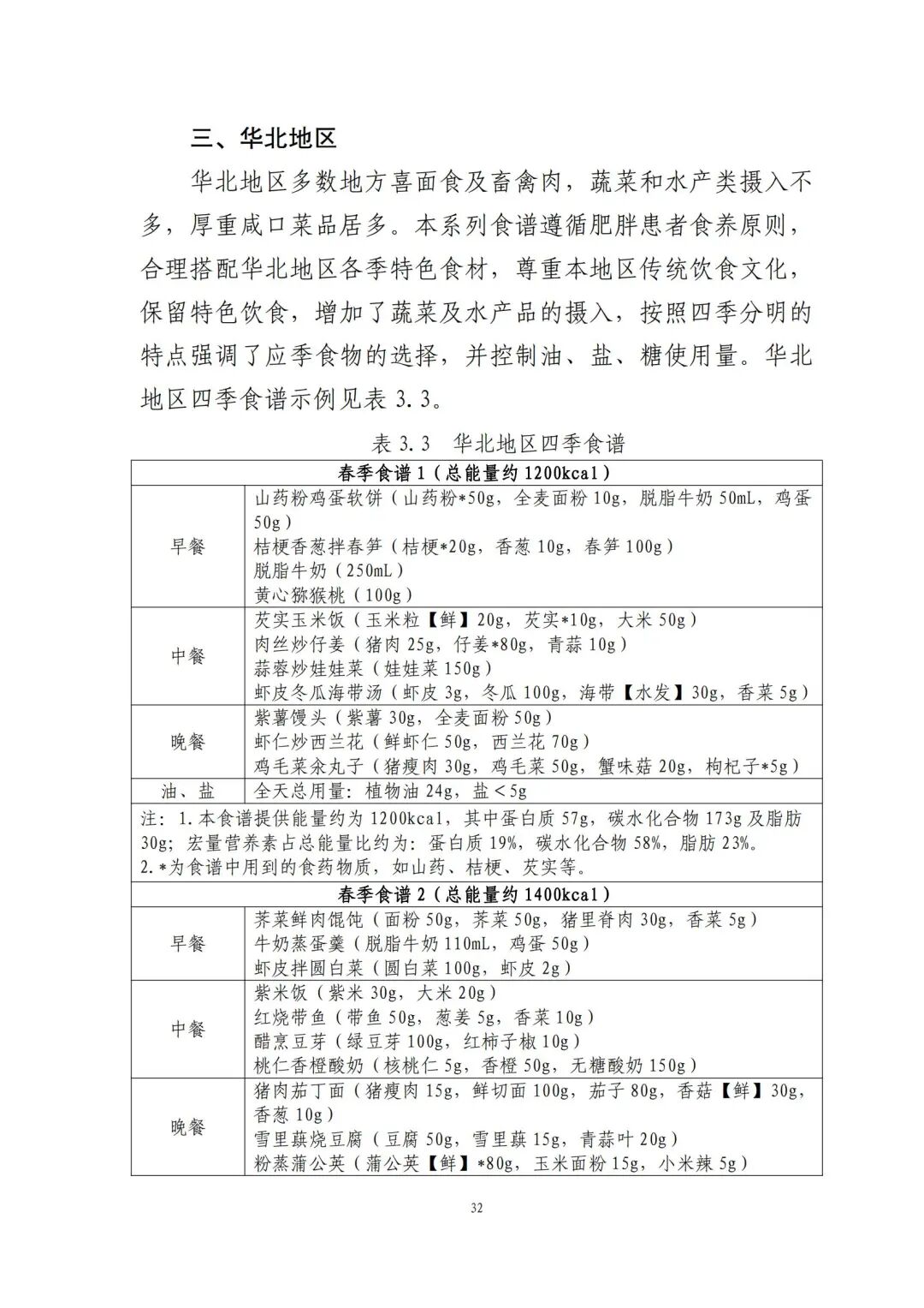
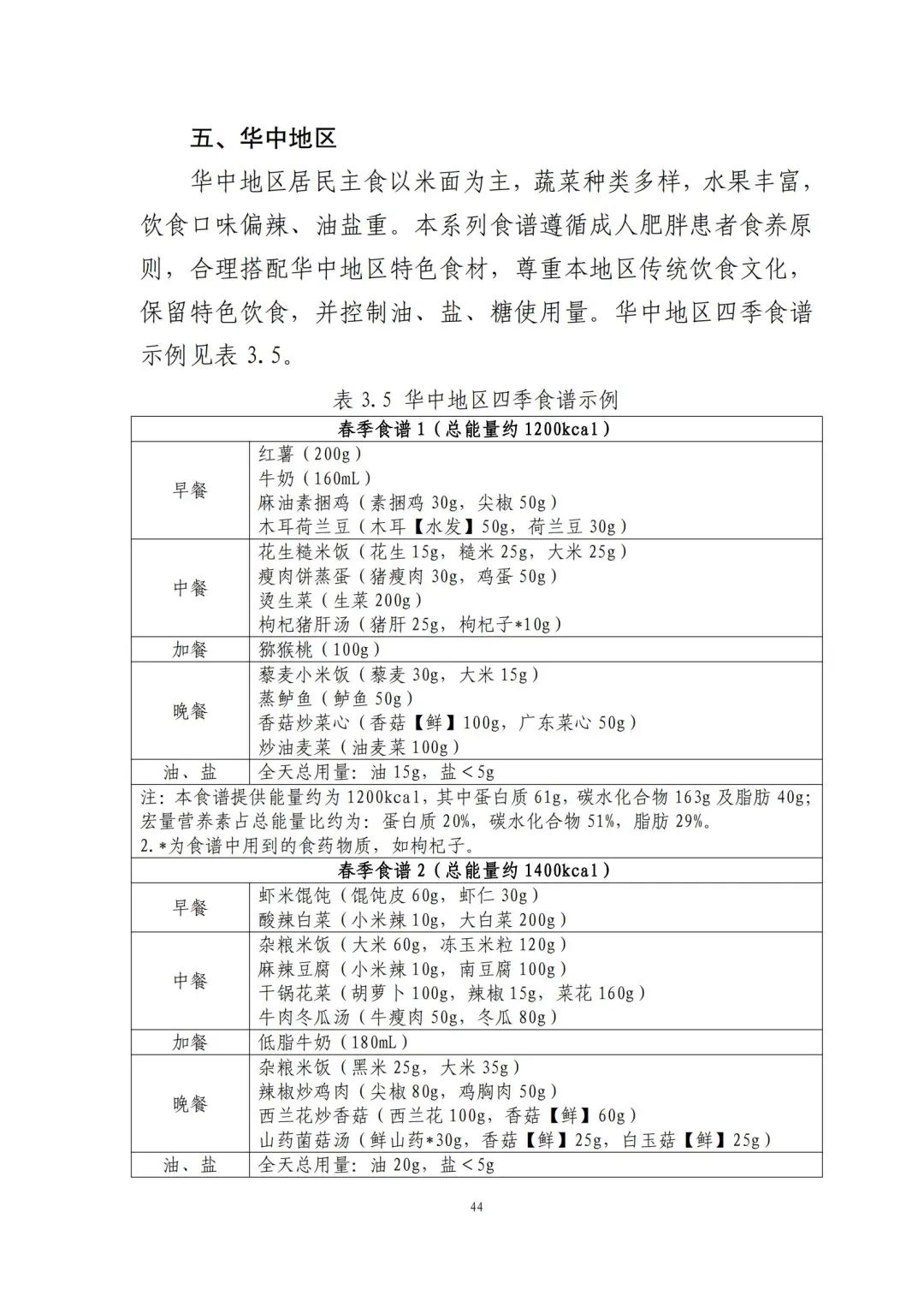
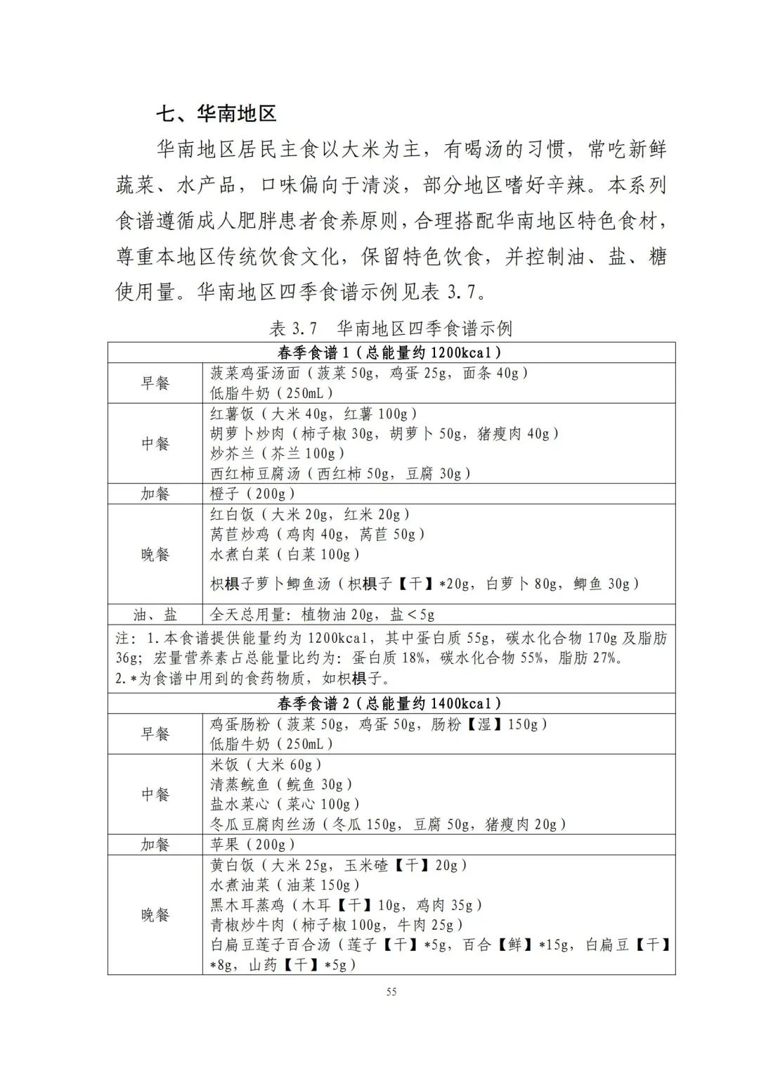
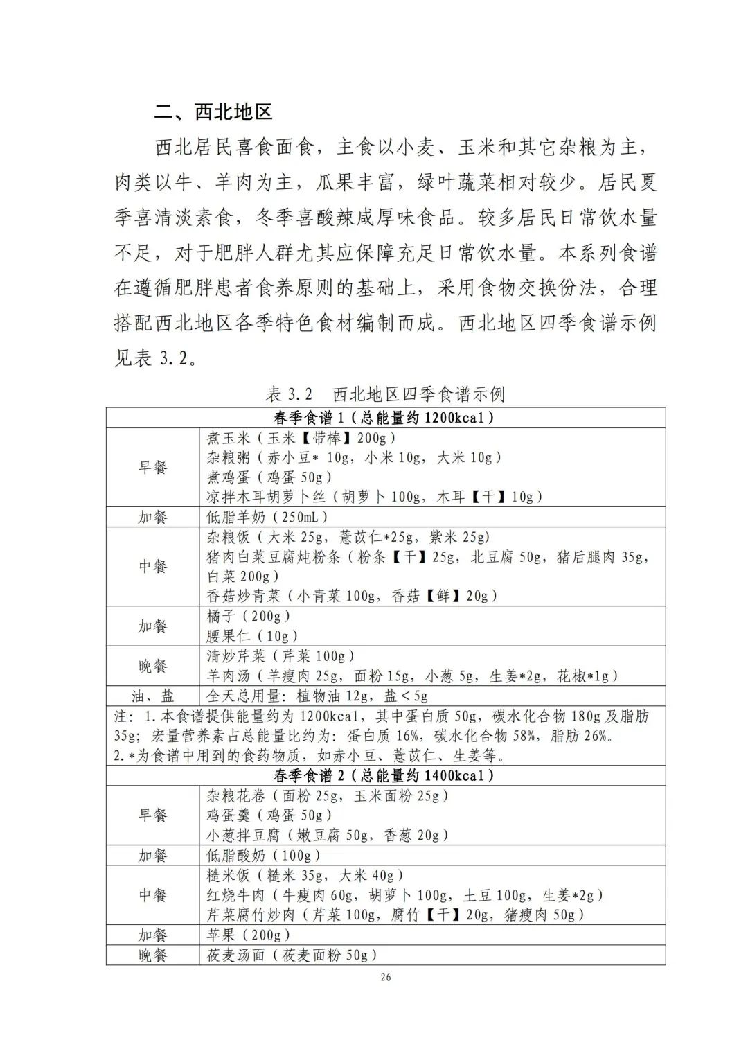
此前,国家卫生健康委发布《成人肥胖食养指南(2024年版)》,手把手教你科学减肥!


值得注意的是,这份食谱细化到了全国不同地区的食谱示例,并备注了食谱的“总能量”。



下面就详细看一下这份食谱


图片
图片
图片
图片
图片
图片
图片
图片
图片
图片
图片
图片
图片
图片
图片
图片
图片
图片
图片
图片
图片
图片
图片
图片
图片
图片
图片
图片
图片
图片
图片
图片
图片
图片
图片
图片
图片
图片
图片

图片

左右滑动,看全国各地食谱


照着食谱做可能有点困难
别急
先了解一下
↓↓↓

各类食物选择举例

更多学习资讯

扫描下方二维码